Local online marketing is a set of marketing tactics that use the internet to target potential…
Continue Reading 
					
				Estimating Search Opportunity — Whiteboard Friday
The author’s views are entirely his or her own (excluding the unlikely event of hypnosis) and…
Continue Reading 
					
				Here’s How We Do It
I’ve managed Ahrefs’ social media accounts for nine months now—and it’s been a journey, from experimenting…
Continue Reading 
					
				7 Effective Tips for 2023
Writing is as much a science as it is an art: Style, message, and impact are…
Continue Reading 
					
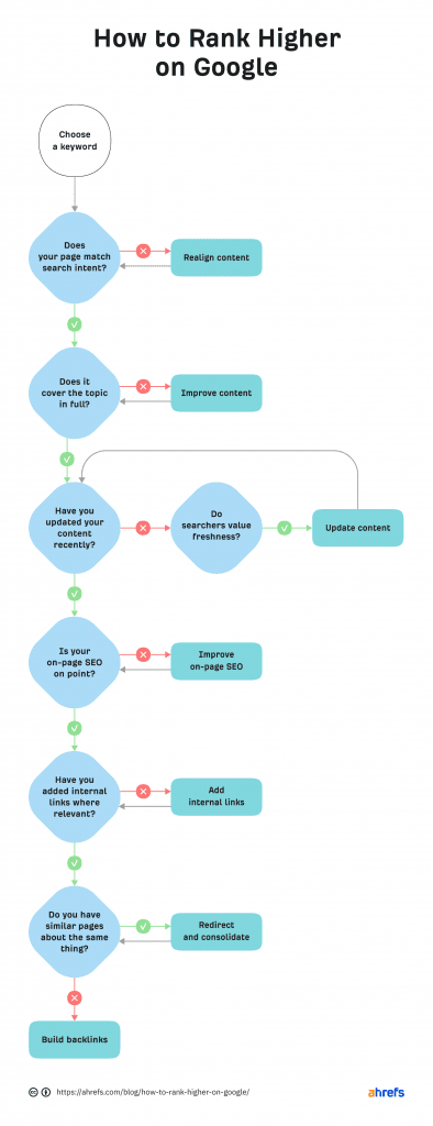
				How to Rank Higher on Google (10 Steps)
Hundreds of factors could improve your Google rankings. But some are more difficult to influence than…
Continue Reading 
					
				How to Create Effective Marketing Strategies for Your Business
An effective marketing strategy underlines business growth, and often its very existence. From meeting the target…
Continue Reading 
					
				Daily SEO Fix: Competitive Link Research
Link research is an essential pillar of an SEO strategy, but competitive link research can help…
Continue Reading 
					
				12 SEO KPIs You Should (And Shouldn’t) Track
SEO KPIs (key performance indicators) are the most important SEO metrics that are closely tied to…
Continue Reading 
					
				Uncover Your Most Valuable Keywords with Aira’s New Keyword Opportunity Estimation Tool
The author’s views are entirely his or her own (excluding the unlikely event of hypnosis) and…
Continue Reading 
					
				9 Key Affiliate Marketing Tips for More Money & Traffic
Are you an affiliate marketer who wants to earn more money? Then read on—the following nine…
Continue Reading 
					
				SEO Myths—10 Times Almost Every SEO Expert Was Wrong
Over a century of combined SEO experience, and yet, we didn’t get it right! We run…
Continue Reading 
					
				SEO Split Test Result: Removing FAQ Schema
Before you start: if you’re unfamiliar with the principles of statistical SEO split-testing and how SplitSignal…
Continue Reading
 
																	 
																	 
																	 
																	 
																	 
																	 
																	